近日,电子科技大学邓旭教授、王德辉教授团队联合四川大学赵长生教授团队发表于Nature Chemical Engineering的《A dialysate-free wearable artificial kidney prototype driven by a liquid-gas phase transition》研究,首次报道了一种无需透析液、基于气液相变原理的可穿戴人工肾脏原型机,并通过兔实验验证了其安全性与有效性。
传统血液透析每次需100-150升透析液进行液-液交换,导致设备笨重。本研究提出气液相变策略:利用温差驱动蒸汽压梯度,使血液中水分蒸发为气态,跨膜后冷凝排出,全程无需透析液。关键技术在于气体渗透防血膜——在金属网表面沉积纳米二氧化硅构建超疏气涂层,实现“气透血阻”:血液接触角大于150°,不堵塞孔隙,同时水分子可高效跨膜。
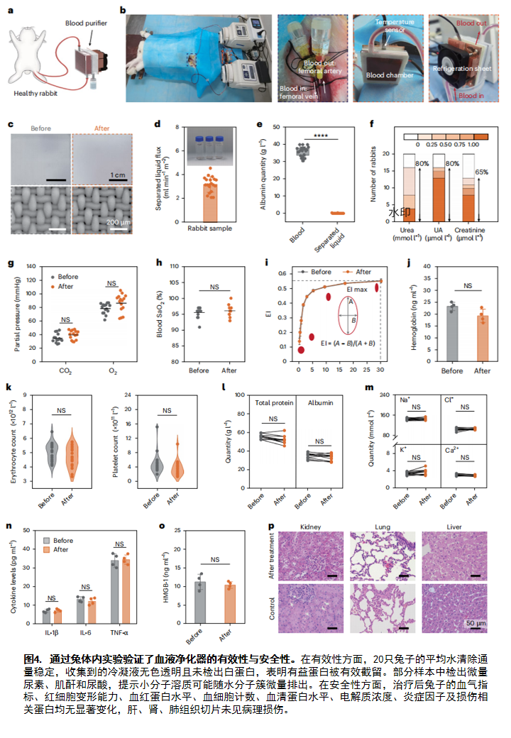
性能方面,水清除通量最高可达7 ml min⁻¹ m⁻²。多层堆叠设计下,12小时可清除约1500 ml水分。联合树脂血液灌流柱后,可清除肌酐及β₂-微球蛋白。兔体内6小时循环实验结果显示:无凝血、无补体激活、主要脏器未见损伤,分离液中未检出白蛋白。
原型机总重低于3.8 kg,集成了净化器、制冷单元、灌流柱、微泵、传感模块及电源系统,具备持续血液净化能力。
本研究通过动物实验证明,基于气液相变的血液净化无需透析液即可实现容量管理与毒素清除,为可穿戴人工肾脏的研发提供了实验依据。






参考文献:Luo, J., Yu, H., Yang, X. et al. A dialysate-free wearable artificial kidney prototype driven by a liquid–gas phase transition. Nat Chem Eng 3, 128–138 (2026). https://doi.org/10.1038/s44286-026-00355-6